热点文章

当前位置: 首页 > 热点文章 >正文

我校科研团队在Nature子刊上发表研究成果

发布时间:2023-03-27 部门:武术学院 阅读次数:

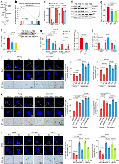
近日,我校汤立许教授科研团队和多个科研机构联合研究成果《磷酸甘油酸脱氢酶通过促进PKM2介导的组蛋白H3T11磷酸化延缓细胞衰老》(Phosphoglycerate dehydrogenase activates PKM2 to phosphorylate histone H3T11 and attenuate cellular senescence)在《自然·通讯》(Nature Communications,Impact Factor 17.69)杂志发表,揭示了丝氨酸代谢调控衰老的表观遗传机制,为抗衰老药物开发提供了重要的理论依据。

丝氨酸代谢延缓细胞衰老

团队创新性地从动物水平研究了PHGDH-PKM2-H3pT11-SIRT1信号通路与衰老之间的联系。在衰老小鼠里PHGDH的转录水平下降,PKM2被降解,导致H3pT11整体水平下降,SIRT1的转录水平下降。在衰老小鼠里靶向血管内皮过表达PHGDH和PKM2可显著改善小鼠衰老表型,包括增强衰老小鼠心脏的射血功能,改善血管的收缩能力,提升肌肉的运动能力。

此前,该团队还以共同通讯作者身份,和其他科研机构在代谢重要期刊Metabolism(Impact Factor 13.934)上在线发表了题为“Targeting FABP4 in elderly mice rejuvenates liver metabolism and ameliorates aging-associated metabolic disorders”的研究论文。该研究在年轻人和老年人队列中进行蛋白质组学分析,在男性和女性共有的9个衰老敏感蛋白中,证实了FABP4是一种可靠的衰老生物标志物,也是改善老年人健康衰老的可行靶点。

(审核人:王良明)

武体映像

版权所有:© 武汉体育学院新闻中心 | 地址:湖北省武汉市洪山区珞喻路461号 | 邮编:430079