新闻网讯(通讯员黄子烨)近日,湖北省第十四届“挑战杯”大学生课外学术科技作品竞赛在武汉纺织大学圆满落幕。在本届省赛中,我校斩获特等奖1项、一等奖4项、二等奖4项、三等奖5项,获奖数量和团体总分创历史新高,实现奖项质量、数量双突破。

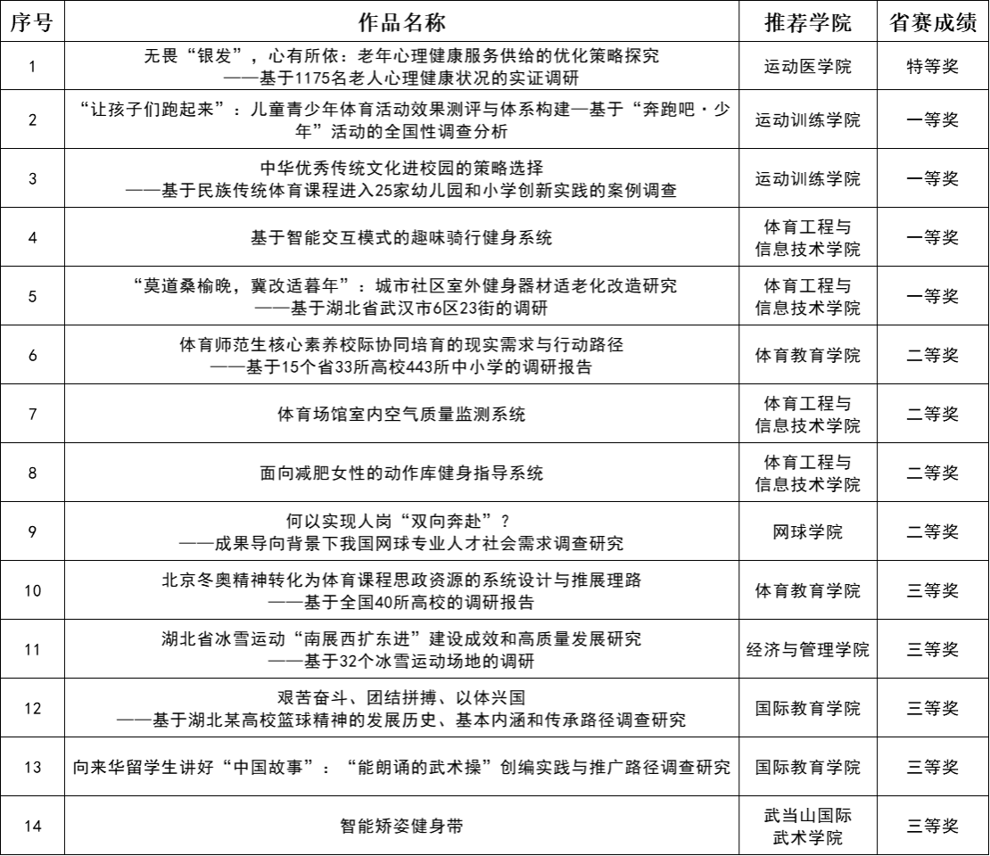
自2022年9月启动本届“挑战杯”工作以来,校领导高度重视,相关职能部门大力支持,各学院深入发动、广泛动员宣传,通过赛事宣讲、重点培育、校赛选拔、省赛项目遴选答辩等环节,择优推荐了14件作品参加省赛。期间,校团委精心组织,将“挑战杯”工作作为年度重点专项工作,设立工作专班,为参赛项目提供全方位保障。

下阶段,校团委将持续发挥组织优势,注重氛围营造,搭建学科竞赛平台,不断完善课外学术科技作品比赛的选拔和培养体系,共同推动学校科创育人工作高质量发展,为学校“双一流”建设持续贡献力量。
(审核人:李硕)