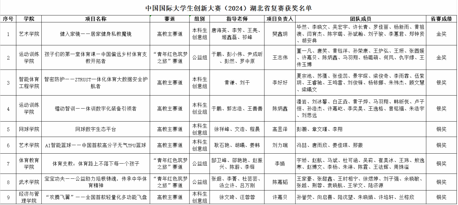
新闻网讯(通讯员李明华)近日,由教育部、人社部等11个部委单位共同主办的2024年中国国际大学生创新大赛湖北省复赛在湖北工业大学圆满落幕。经过激烈角逐,我校选送的18个参赛项目团队在本届省赛中斩获金奖2项、银奖2项、铜奖5项,其中2个金奖项目成功晋级国赛网评,在获奖数量和项目质量上再创新高。

本次大赛以“我敢闯,我会创”为主题,共设置了高教主赛道、“青年红色筑梦之旅”赛道、职教赛道、产业命题赛道、萌芽赛道共5个赛道和“青年红色筑梦之旅”活动,吸引了全省11.62万个项目,50.18万名大中专学生报名参赛,参赛覆盖面和参赛人次为历年之最。其中,参赛选手约占全省大学生数量的四分之一,进入现场赛的团队覆盖省内约80%的高校,竞争十分激烈。

自今年4月启动新一届中国国际大学生创新大赛以来,学校领导高度重视,相关职能部门大力支持,各学院深入发动、广泛动员宣传,共同营造了浓郁的创新创业氛围。

在各职能部门和各学院的紧密配合下,学校共选送602个项目参加大赛评选,在备赛期间,创新创业学院统筹谋划,将大赛工作作为年度重点专项工作,设立工作专班,为参赛项目选拔和备战提供全方位保障;精心组织赛事宣讲、校赛选拔及项目培育,邀请校内外专家为参赛团队开展全方位集中培训,择优推荐18个项目入围省赛网评,并产生4个项目入围省赛现场赛。
(审核:王宇)